三年级下册数学《年日月》知识点汇总


——预览已结束,还剩5页未读——
开通会员后可免费下载高清完整文档
![图片[1]-三年级下册数学《年日月》知识点汇总-简单街-jiandanjie.com](https://jiandanjie.com/wp-content/uploads/2025/01/说明书指南小程序码.jpg)
#公众号: 说明书指南
![图片[2]-三年级下册数学《年日月》知识点汇总-简单街-jiandanjie.com](https://jiandanjie.com/wp-content/uploads/2025/01/gzh_shuomingshuzhinan.jpg)
以下仅提取部分文档的文字供展示
三年级下册数学《年日月》重点知识总结
一、年、月、日重点
重要的日子: ”1949年 10 月 1 日,中华人民共和国成立
1921年7 月 23 日,中国共产党建党日
1月1日元旦节 3月 12 日植树节 3月8日妇女节
5月1日劳动节 5月4日青年节 6月工日儿童节
7月1日建党节 8月1日建军节 9月10 日教师节
10月1日国庆节
1、一年有 12 个月(7 个大月、4 个小月、1 个特殊)
大月: 一月、三月、五月、七月、八月、十月、腊(十二月),三十一天永不差。
小月:四月 思月、 寸一月,三二整。
特殊: 平年 (28 天) 冰年(29天)
2、一年中连续的大月是(7)月和(8)月,天数是共(62)天。
平年:2 月(28)天,全年(365)天,上半年有(181)天。
头年:2 月(29)天,全年(366)天,上半年有(182)天。
平年、关年下半年都是(184)天。
3、季度,一年有四个季度,每 3 个月为一个季度。
上半年〈平年 181 天,冰年 182 天) 下半年 〈184 天)
第一季度 第二季度 第三季度 第四季度
1 4月、5月、6月|7月、8月、9月|10月、11月、12月
辣o呈 有91天 有92 天 有92 天
4、判断平闽年的方法,四年一闽
《1) 一般用公历年份二4,没有余数就是闽年,有余数就是平年。
(2) 公历年份是整百的半400,没有余数的就是半年,有余数是平年。
如: 1978二4=494……2, 1978 年是平年, 1988二4=497,1988 年是半年
如 1900 年是平年,2000 年是半年。
公历年份是整百的冰年有: 1200 年,1600 年,2000 年,2400年。 傅
快速判断;四年的用后二位二4 百年的用前两位二4
简单街-jiandanjie.com-学科网简单学习一条街 https://jiandanjie.com
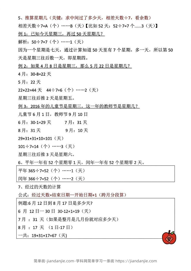
5、推算星期几《关键: 求中间过了多少天,相差天数7,看余数)
相差天数盖7=A〈个) ……B《〈天)【比如 52 天:52二7=7 个….3〈天)]
例 1: 已知今天星期三,再过 50 天星期几?
解析:, 50二7=7《〈个) ……1 (天)
因为一个星期是七天,通过计算知道 50 天里有 7 个星期,多一天,所以第 50
天是星期三往后数一天,即星期四。
例2;, 如果4月8日是星期三,那么5月 22 日是星期几?
4月: 30-8=22 天
5月: 22天
22422=44 天44二7=6 (个)2 (天)
星期三往后推 2 天是星期五。
016 年的
儿童节6月1日,教师节9月10日
6月: 30-1=29 天 7月: 31天
8月: 31天 9月: 10天
29+31+31+10=101 (天)
401二7=14 《个)3 (天)
星期三往后推 3 天是星期六。
6、平年一年有 52 个星期零1天,半年一年有 52 个星期零 2天。
平年 365二7=52〈个)
冰年 366二7=52〈个)
7、经过的天数的计算
公式: 经过天数=结束日期一开始日期+1《〈跨月分段算)
例古:6 月 12 日到8 月 17 日是多少天?
6 月12日一30日 30-12+1=19〈天)
7月 : 31 天如果是整月是几月份就对应多少天)
8月:17天 (1日17日)
一共:; 19+31+17=67《〈天) 5
简单街-jiandanjie.com -学科网简单学习一
https://jiandanjie.com










window.onload = function(){setTimeout(function () {$('#modal-system-notice').modal('show');
$.cookie("showed_system_notice","showed", {path: "/",expires: 0.125});
}, 500)};