北师大六年级数学下册期末检测⑤卷及答案
![图片[1]-北师大六年级数学下册期末检测⑤卷及答案-简单街-jiandanjie.com](https://jiandanjie.com/wp-content/uploads/2025/03/14415912ad4743faa0bd26584b4da160-1.jpg)
![图片[2]-北师大六年级数学下册期末检测⑤卷及答案-简单街-jiandanjie.com](https://jiandanjie.com/wp-content/uploads/2025/03/14415912ad4743faa0bd26584b4da160-2.jpg)
——预览已结束,还剩9页未读——
开通会员后可免费下载高清完整文档
![图片[3]-北师大六年级数学下册期末检测⑤卷及答案-简单街-jiandanjie.com](https://jiandanjie.com/wp-content/uploads/2025/01/说明书指南小程序码.jpg)
#公众号: 说明书指南
![图片[4]-北师大六年级数学下册期末检测⑤卷及答案-简单街-jiandanjie.com](https://jiandanjie.com/wp-content/uploads/2025/01/gzh_shuomingshuzhinan.jpg)
以下仅提取部分文档的文字供展示
六年级下北师大版数学测试卷
一、填一填。(第1题3分,第4题 1 分,其余每题2 分,共 24 分)
.训的分数单位是( ),它有( 。 )个这样的分数单位,再添( 。 )
个这样的分数单位就是最小的质数。
3 3一 着( 。 )千克 3.04立方分米=( 。 )升( 和羯升
四
. 一个三位小数用“四舍五入”法取近似值是 8.40,那么这个三位小数
最大是( ),最小是( )-。
4. 2022 年,第 24 届冬奥会将在北京和张家口举办,则第 30 届冬奥
会将在( 。 )年举办。(冬奥会每四年举办一次)
,一个梯形的面积是 160 dm,高是 8 dm,上底是 15 dm,下底是
( )dm。
的
《
《
向增加它的 是1时,( ,)千克沽少30%是077千克。
2
按糖和水的质量比为 1 19 配制一种糖水,这种糖水的含糖率为
( )%; 现有 50 克糖,可配制这种糖水( )克。
. 一块苗围原来的面积是 80 m2,扩建后面积增加到 120 m2,增加了
( )%。
oo
9. 一本书有 120 页,小春每天看 25 页,看了x 天,还剩( )
页没有看: 当 x一4时,还剩( ” )页没有看。
10. 有 15 盒饼干, 其中有一盒吃了两块, 如果用天平称, 至少称( )
次才能保证找到这盒饼干。
11. 把一个棱长为6 cm 的正方体削成一个最大的圆锥,圆锥的体积是
简单街-jiandanjie.com-学科网简单学习一条街 https://jiandanjie.com
( )cma 。
DR
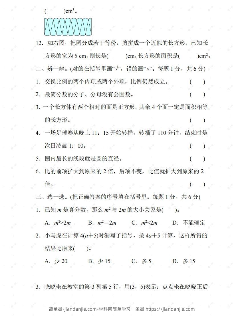
12, 如右图,把圆分成若干等份,剪拼成一个近似的长方形,已知长
方形的宽为 5 cm, 则长是( )cm, 长方形的面积是( )em?。
二、辨一辨。(对的在括号里画*“\”,错的画“x”。每题1分,共6分)
1
2
4.
必
和
6
。 交换比例的两个内项或两个外项,比例仍然成立。 ( )
。 最简分数的分子、分母没有公因数。 ( )
一个长方体有两个相对的面是正方形, 其余 4个面一定是面积相等
的长方形。 人
.一场足球赛从晚上 11: 15 开始转播,转播了 110 分钟,结束时是
次日凌晨 1: 00。 人
。圆内最长的线段就是圆的直径。 本
。比的前项扩大到原来的 2 倍,后项不变,比值就扩大到原来的 2
倍。 有
三、选一选。(把正确答案的序号填在括号里。每题 1 分,共6分)
国
受
3
已知严是真分数,那么 双e与 2m 的大小关系是( 。 )。
A,nP>2m B,zm2一2 CnmP<2m D., 不能确定
.小马虎在计算 4(a十5)时漏写了括号,按 4a十5 计算,这样所得的
结果比原来( 。 )。
A. 少20 B. 少1 检 多和 D. 多15
。晓晓坐在教室的第 3 列第 5 行,用(3,5)表示:; /
点坐在晓晓正后
简单街-jiandanjie.com-学科网简单学习一条街 https://jiandanjie.com









window.onload = function(){setTimeout(function () {$('#modal-system-notice').modal('show');
$.cookie("showed_system_notice","showed", {path: "/",expires: 0.125});
}, 500)};