【同步作文分句仿写36页】四下语文
![图片[1]-【同步作文分句仿写36页】四下语文-简单街-jiandanjie.com](https://jiandanjie.com/wp-content/uploads/2025/01/2dfbb7b90d234026b4c608bf0cc7cdcd-1.jpg)
![图片[2]-【同步作文分句仿写36页】四下语文-简单街-jiandanjie.com](https://jiandanjie.com/wp-content/uploads/2025/01/2dfbb7b90d234026b4c608bf0cc7cdcd-2.jpg)
——预览已结束,还剩34页未读——
开通会员后可免费下载高清完整文档
![图片[3]-【同步作文分句仿写36页】四下语文-简单街-jiandanjie.com](https://jiandanjie.com/wp-content/uploads/2025/01/说明书指南小程序码.jpg)
#公众号: 说明书指南
![图片[4]-【同步作文分句仿写36页】四下语文-简单街-jiandanjie.com](https://jiandanjie.com/wp-content/uploads/2025/01/gzh_shuomingshuzhinan.jpg)
以下仅提取部分文档的文字供展示
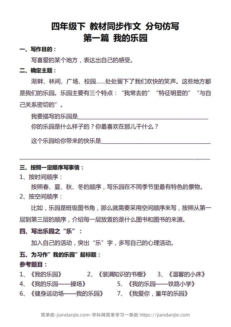
四年级下 教材同步作文 分句仿写
第一篇 我的乐园
一、写作目的 :
写喜爱的某个地方,表达出自己的感受。
二、确定主题 :
湖畔、林间、广场、校园…处处留下了我们欢快的笑声。
这些地方都
是我们的乐园。乐园主要有三个特点 : “我常去的”“特征明显的” “与自
我要描写的乐园是
你的乐园是什么样子的 ? 你最喜欢在那儿干什么?
这个乐园给你带来的快乐是
三、按照一定顺序写事情 :
1、按时间顺序 :
2、按空间顺序 :
比如,乐园是班级图书角,那么就需要采用空间顺序来写 ,
按照春、夏、秋、冬的顺序,写乐园在不同季节里最有特色的景物。
按照从第一
层到第三层的顺序,介绍每一层放置的是什么图书和图书的来源。
加入自己的活动,突出“乐”字,多写自己的心理活动。
五、为习作”我的乐园”起标题 :
参考题目 :
1、《我的乐园》 2、《装满知识的书橱》 ”3、《温声的小床》
4、《我的乐园一一操场》 5、《我的乐园一一铁路小学》
6、《健身运动场一一我的乐园) 。 7、《我爱你,童年的乐
简单街-jiandanjie.com-学科网简单学习一条街 https://jiandanjie.
园》
com
我的题目是 :
六、逐句仿写 :
思路: 开门见山地直接点出“我”的乐园是新华
吸引了读者的眼球
是小书迷,
范文《我的乐园》
书店,还说 <我” 每个人的心目中都有自己的乐园, 有些人的乐园是游乐场,有些人的乐 园是公园,对我这个小书迷来说,新华书店就是我的乐园。 其它参考开头 : 1、每个人都有一个属于自己的乐 园, 我的乐 2、我最喜欢下 院 ,其中我最喜欢的就是金沙路 2 号的棋院。 在弄 3、 每个人的乐园都与众不同 ,有的是自己的玩具屋 ,有的是广场 ,有的是公 园是家乡的小院。 园在我们学校的西南角,那是一条读书廊。下课后 ,我和同学们最喜欢 4、我的乐| 去的地方就是玉 里了 ,因为那里可以带给我们无 园是我家那位于机场边的农庄。 古老而神秘的棋院。在浏阳有几个棋 里 ,我会获得无穷无尽的快乐… 园-而 眼的欢乐 ,可以让我们增长见闻。 5、我爱村前的那片小树林 ,我在那里度过了五彩缤纷的童年,在那里编织了我童 年的梦想。那里就是我的乐 思路: 介绍书店的整体环境和给人的感觉。 园。 把一家既美观又舒适的书店展现在读者眼前。 新华书店的环境非常好。原木色的木质地板、环形的各色书架、明亮的 自炽灯、舒适的桌椅,构成了一家既美观又舒适的书店。 抓住节店里最有代表性的事物, 简单街-jiandanjie.com-学科网简单学习一 条街 https://jiandanjie.com










window.onload = function(){setTimeout(function () {$('#modal-system-notice').modal('show');
$.cookie("showed_system_notice","showed", {path: "/",expires: 0.125});
}, 500)};