五年级下数学《第三单元》重点考点

五年级下数学《第三单元》重点考点-简单街-jiandanjie.com
五年级下数学《第三单元》重点考点
此内容为付费资源,请付费后查看
2.7
您当前未登录!建议登陆后购买,可保存购买订单
格式pdf
页数14 页
大小660.01 KB
付费资源

——预览已结束,还剩12页未读——
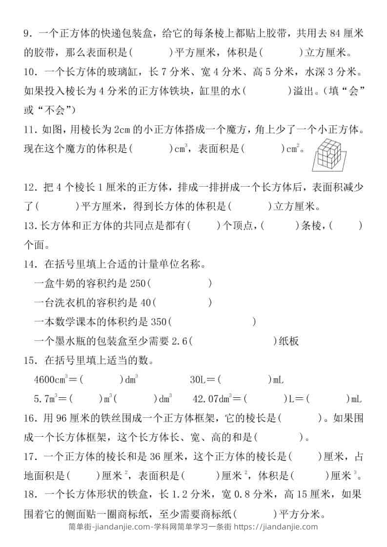
开通会员后可免费下载高清完整文档

© 版权声明
THE END
喜欢就支持一下吧
点赞0
分享
评论 抢沙发
简单街的头像-简单街-jiandanjie.com

昵称

取消
昵称表情代码图片