四年级下数学必考考点选择题100道

四年级下数学必考考点选择题100道-简单街-jiandanjie.com
四年级下数学必考考点选择题100道
此内容为付费资源,请付费后查看
2.7
您当前未登录!建议登陆后购买,可保存购买订单
格式pdf
页数13 页
大小5.18 MB
付费资源

——预览已结束,还剩11页未读——
开通会员后可免费下载高清完整文档

© 版权声明
THE END
喜欢就支持一下吧
点赞0
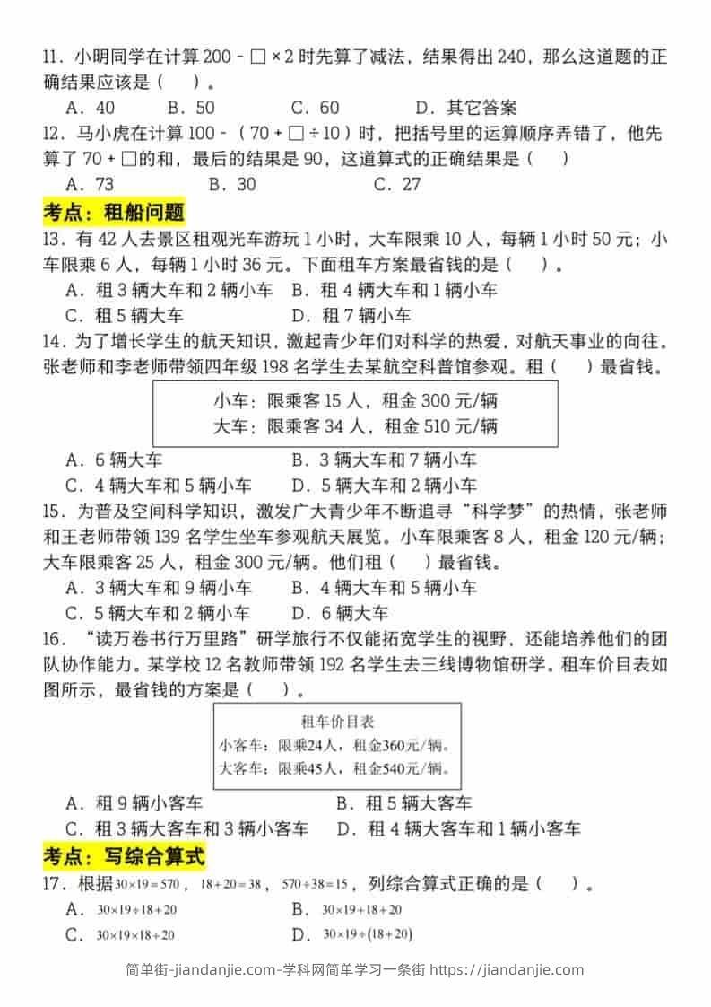
分享
评论 抢沙发
简单街的头像-简单街-jiandanjie.com

昵称

取消
昵称表情代码图片