六下北师大数学期末全册知识点
![图片[1]-六下北师大数学期末全册知识点-简单街-jiandanjie.com](https://jiandanjie.com/wp-content/uploads/2025/03/a9bfc323e38e445caa4f13b9e977b384-1.jpg)
![图片[2]-六下北师大数学期末全册知识点-简单街-jiandanjie.com](https://jiandanjie.com/wp-content/uploads/2025/03/a9bfc323e38e445caa4f13b9e977b384-2.jpg)
——预览已结束,还剩2页未读——
开通会员后可免费下载高清完整文档
![图片[3]-六下北师大数学期末全册知识点-简单街-jiandanjie.com](https://jiandanjie.com/wp-content/uploads/2025/01/说明书指南小程序码.jpg)
#公众号: 说明书指南
![图片[4]-六下北师大数学期末全册知识点-简单街-jiandanjie.com](https://jiandanjie.com/wp-content/uploads/2025/01/gzh_shuomingshuzhinan.jpg)
以下仅提取部分文档的文字供展示
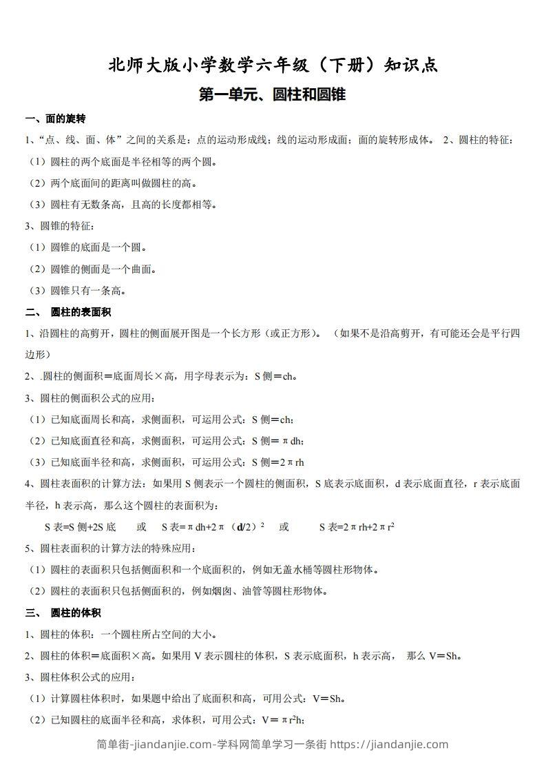
北师大版小学数学六年级〈下册) 知识点
第一单元、圆柱和圆锥
一、面的旋转
下“点、线、面、体”之间的关系是: 点的运动形成线; 线的运动形成面;面的旋转形成体。 2、圆柱的特征:
《1) 圆柱的两个底面是半径相等的两个圆。
《2) 两个底面间的距离叫做圆柱的高。
《3) 圆柱有无数条高,且高的长度都相等。
3了、圆锥的特征:
《1) 圆锥的底面是一个圆-
《2) 圆锥的侧面是一个曲面。
《3) 圆锥只有一条高。
二、 男柱的表面积
1、、沿圆柱的高剪开,圆柱的侧面展开图是一个长方形《或正方形)。 《如果不是沿高剪开,有可能还会是平行四
边形)
2、.圆柱的侧面积一底面周长X高,用字母表示为: S侧一ch。
3、圆柱的侧面积公式的应用:
《1) 己知底面周长和高,求侧面积,可运用公式: S 侧=ch;
《2) 己知底面直径和高,求侧面积,可运用公式: S 侧= rdh;
《3) 己知底面半径和高,求侧面积,可运用公式: S 侧=2r中
4、圆柱表面积的计算方法: 如果用 S 侧表示一个圆柱的侧面积,S 底表示底面积,d 表示底面直径,r 表示底面
半径,h 表示高,那么这个圆柱的表面积为:
S表-=S侧ft2S底 ”或 S表=rdht2r (d2)? 或 S 表-2xrht2r己
5、圆柱表面积的计算方法的特殊应用:
《1) 圆柱的表面积只包括侧面积和一个底面积的,例如无盖水桶等圆柱形物体。
《2) 圆柱的表面积只包括侧面积的,例如烟秽、油管等圆柱形物体。
三、 圆柱的体积
1、圆柱的体积: 一个圆柱所上古空间的大小。
2、圆柱的体积一底面积X高。如果用 V 表示圆柱的体积,S 表示底面积,h 表示高, 那么 V一Sh。
3、圆柱体积公式的应用:
《1) 计算圆柱体积时,如果题中给出了底面积和高,可用公式: V一Sh。
《2) 己知圆柱的底面半径和高,求体积,可用公式: V= 王Ph
简单街-jiandanjie.com-学科网简单学习一条街 https://jiandanjie.com
《3) 已知圆柱的底面直径和高,求体积,可用公式: V= r(d=
《4) 已知圆柱的底面周长和高,求体积,可用公式: V= (
4、圆柱形容器的容积三底面积X高,用字母表示是 V一Sh。
5、圆柱形容器公式的应用与圆柱体积公式的应用计算方法相同。
四、男锥的体积
1 圆锥只有一条高。
2 圆锥的体积王 13底面积义高。
如果用 V 表示圆锥的体积,S 表示底面积,h 表示高,则字母公式为: V=L13Sh
注 圆锥体积公式的应用:
《1) 求圆锥体积时,如果题中给出底面积和高这两个条件,可以直接运用 V=1/3Sh
《2) 求圆锥体积时,如果题中给出底面半径和高这两个条件,可以运用1/3rrh
《3) 求圆锥体积时,如果题中给出底面直径和高这两个条件,可以运用1/3r(d= 2jPh
《4) 求圆锥体积时,如果题中给出底面周长和高这两个条件,可以运用1/3x (Csms2Ph
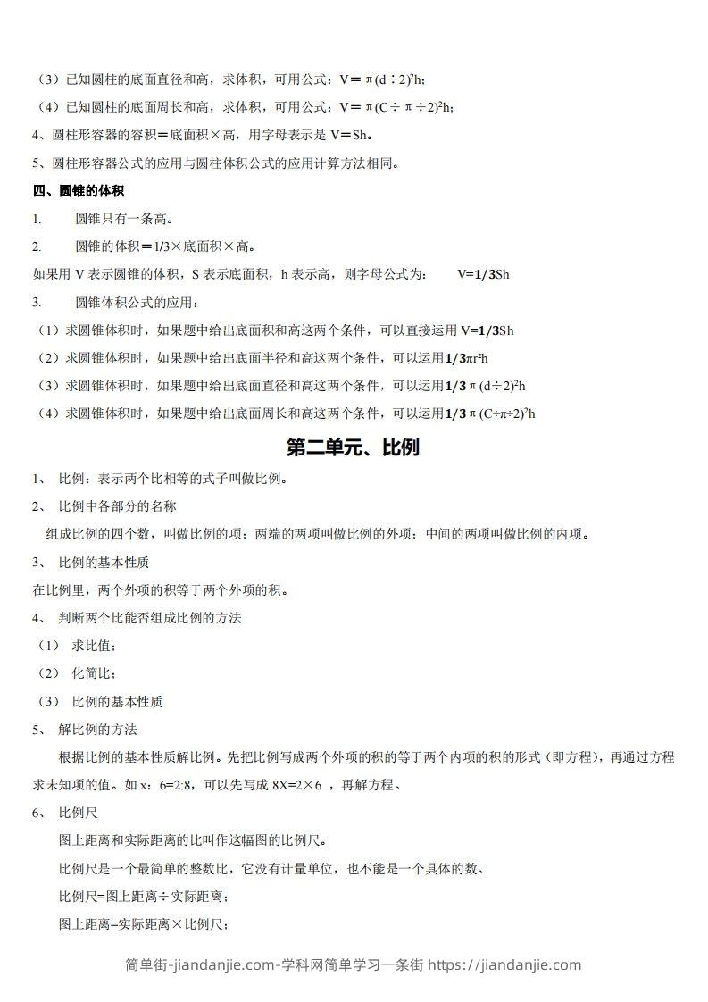
第二单元、比例
1、 比例: 表示两个比相等的式子叫做比例。
2、 比例中各部分的名称
组成比例的四个数,叫做比例的项;两端的两项叫做比例的外项,中间的两项叫做比例的内项。
3、 比例的基本性质
在比例里,两个外项的积等于两个外项的积。
4、 判断两个比能香组成比例的方法
《1) 求比值;
《2) 化简比;
《3) 比例的基本性质
5、 解比例的方法
根据比例的基本性质解比例。先把比例写成两个外项的积的等于两个内项的积的形式〈即方程),再通过方程
求未知项的值。如 x: 6=2:8,可以先写成 SX=2X6 ,再解方程。
6、 比例尺
图上距离和实际距离的比叫作这幅图的比例尺。
比例尺是一个最简单的整数比,它没有计量单位,也不能是一个具体的数。
比例尺=图上距离二实际距离
图上距离=实际距离X 比例尺;
简单街-jiandanjie.com-学科网简单学习一条街 https://jiandanjie.com









window.onload = function(){setTimeout(function () {$('#modal-system-notice').modal('show');
$.cookie("showed_system_notice","showed", {path: "/",expires: 0.125});
}, 500)};