六年级语文下册第二单元培优提升卷
![图片[1]-六年级语文下册第二单元培优提升卷-简单街-jiandanjie.com](https://jiandanjie.com/wp-content/uploads/2025/03/e7c307b7992e4768a7534f1981a2badf-1.jpg)
![图片[2]-六年级语文下册第二单元培优提升卷-简单街-jiandanjie.com](https://jiandanjie.com/wp-content/uploads/2025/03/e7c307b7992e4768a7534f1981a2badf-2.jpg)
——预览已结束,还剩3页未读——
开通会员后可免费下载高清完整文档
![图片[3]-六年级语文下册第二单元培优提升卷-简单街-jiandanjie.com](https://jiandanjie.com/wp-content/uploads/2025/01/说明书指南小程序码.jpg)
#公众号: 说明书指南
![图片[4]-六年级语文下册第二单元培优提升卷-简单街-jiandanjie.com](https://jiandanjie.com/wp-content/uploads/2025/01/gzh_shuomingshuzhinan.jpg)
以下仅提取部分文档的文字供展示
六年级语文 〔下并)
.入 第二单元培优提升卷
时间:60 分钟 总分:105 分
题号|一|二|三|四|五|六|七|八|九|十|二一| 总分
得 分
一、卷面书写。(5 分)
请同学们在答题时认真书写,做到规范.端正,美观,让你的试卷拥有一张清秀、
漂亮的面孔!
二、看拼音,写词语。(8 分)
Shi 并 引 liang Wei j记 qu 个
Xf 开 zho Ion wo lido kong zhi
三、给下列句中的加点字选择正确的读音,打“/”。(4 分)
1. 鲁滨逊把捕到的活山羊冀(xu cho)养起来。
2, 她们吵闹得非常凶 ,他真担心有的牛会挣(zhsng zheng)断肥绳。
3. 别犯傻! 你们一定会受冻挨(5i ai)饿的。
4. 他疏到了长满荆束和黑莓蔗莹(mon 。 wan)攀缘的厚石头围墙上,坐在那里
环顾着自己的家。
四、先将下列词语补充完整,再选择恰当的词语蔡换画“一一”的部分。(12 分)
( “)精会神 ”得意( )( ) 天涯海( ) 无( )于事
重头(0 和党 (0( )( )答坛 一( )二楚 心平气 )
1. 他发现,光那样站着等待是对于事情没有什么帮助的。( )
2. 他情绪低落,失望必丧地从牛棚里走了出来。( )
3. 鸡正集中精神,集中注意力地在地上人刨虫子。( )
4. 他一点儿也不且惧,希望走遍极远的地方。( )
简单街-jiandanjie.com-学科网简单学习一条街 https://jiandanjie.com
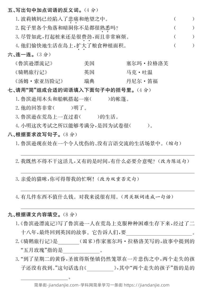
五、写出句中加点词语的反义词。(4 分)
1. 波莉姨妈已经陷人了悲痛和绝望之中。 《 )
2. 院子里各个角落和暗洞你不是都很熟悉吗? 《 )
3. 尽管如此,打起柱来还是很费劲,而且非常麻烦。 《 )
4. 他们愉快地生活在岛上,扩大了粮食种植面积。 ( )
六、连一连。(3 分)
《和鲁滨逊漂流记》 美国 塞尔玛。拉格洛英
《骑忽旅行记》 英国 马克。叶温
《汤姆。索亚历险记》 瑞典 丹尼尔,笛福
七.请用”简”组成合适的词语填入下面句子中的括号里。(4 分)
1.鲁滨逊用木头和船帆搭起一座《 )的帐篷。
2. 他的回答非常( )明了。
3.鲁滨还在荒岛上一直过着( )的生活。
4. 小明这次考试之所以能够考满分,是因为试卷很( 和
八\根据要求改写句子。(8 分)
1. 鲁滨进现在处在一个令人忧伤的.没有言语交流的生活场景中。(缩句)
2. 我既然不得不干这活儿,又有的是时间,有什么必要介意呢? (改为陈述句)
3. 亲爱的猫咪,你可得帮有我的忙啊! (改为双重否定句)
4. 有几件东西不值什么钱。对我来说很有用。(用关联词连成一句话)
九、根据课文内容填空。(8 分)
1.《重滨进漂流记)写了和鲁滨逊一人在荒岛上克服种种困难生存下来,经过了二
十八年,最终回到英国的故事。它告诉人们,要
2《骑鸟旅行记)是(国家)作家塞尔玛。拉格洛芙写的,故事中 更到的
“五月玫瑰?指的是
3.“到了星期二的黄昏, 对机得所芝扎们然笼音在_ 片悲伤之中,两个走失的孩
子还没有找到。”这句话选自《 》,其中“两个走失的孩子”指的是的
简单街-jiandanjie.com-学科网简单学习一条街 https://jiandanjie.com










window.onload = function(){setTimeout(function () {$('#modal-system-notice').modal('show');
$.cookie("showed_system_notice","showed", {path: "/",expires: 0.125});
}, 500)};