六下苏教版数学期中试卷无答案
![图片[1]-六下苏教版数学期中试卷无答案-简单街-jiandanjie.com](https://jiandanjie.com/wp-content/uploads/2025/03/39f9a3204c7c433387e9508aed435808-1.jpg)
![图片[2]-六下苏教版数学期中试卷无答案-简单街-jiandanjie.com](https://jiandanjie.com/wp-content/uploads/2025/03/39f9a3204c7c433387e9508aed435808-2.jpg)
——预览已结束,还剩2页未读——
开通会员后可免费下载高清完整文档
![图片[3]-六下苏教版数学期中试卷无答案-简单街-jiandanjie.com](https://jiandanjie.com/wp-content/uploads/2025/01/说明书指南小程序码.jpg)
#公众号: 说明书指南
![图片[4]-六下苏教版数学期中试卷无答案-简单街-jiandanjie.com](https://jiandanjie.com/wp-content/uploads/2025/01/gzh_shuomingshuzhinan.jpg)
以下仅提取部分文档的文字供展示
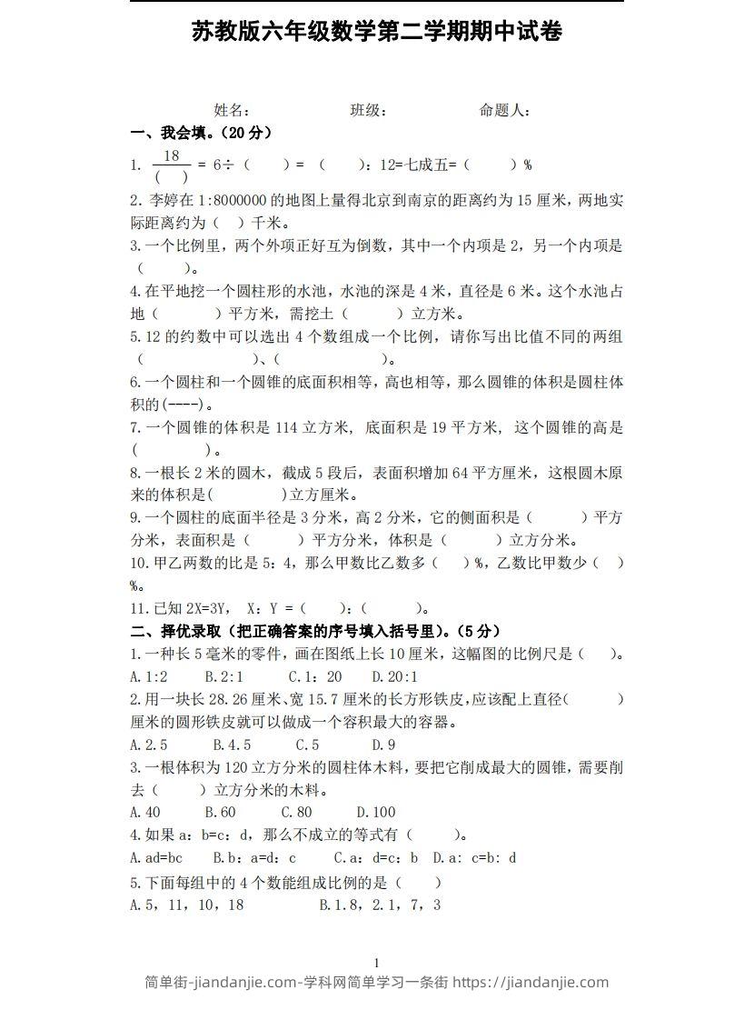
苏教版六年级数学第二学期期中试卷
姓名: 班级: 命题人:
一、我会填。(20 分)
_18
()
2. 李婷在 1:8000000 的地图上量得北京到南京的距离约为 15 厘米, 两地实
际距离约为《”) 千米。
3. 一个比例里,两个外项正好互为倒数,其中一个内项是 2,另一个内项是
丰台
4.在平地挖一个圆柱形的水池, 水池的深是 4米, 直径是 6 米。这个水池占
地《 ) 平方米,需挖士《 ) 立方米。
5. 12 的约数中可以选出 4 个数组成一个比例,请你写出比值不同的两组
《 六 未
6. 一个圆柱和一个圆锥的底面积相等,高也相等,那么圆锥的体积是圆柱体
积的(一-)。
7. 一个圆锥的体积是 114 立方米,底面积是 19 平方米,这个圆锥的高是
《 )。
8. 一根长 2米的圆本,截成 5 段后,表面积增加 64 平方厘米,这根圆木原
来的体积是( )立方厘米。
9.一个圆柱的底面半径是 3 分米,高 2 分米,它的侧面积是《 ) 平方
分米,表面积是〔 ) 平方分米,体积是〔 ) 立方分米。
10. 甲乙两数的比是 5: 4,那么甲数比乙数多( 。 ) %,乙数比甲数少( )
竹
11.已知2X=3Y,X: Y=( ):( 未
二、择优录取(把正确答案的序号填入括号里)。(5 分)
1一种长5毫米的零件,画在图纸上长 10 厘米,这幅图的比例尺是4 )。
生涯 C.1: 20 。 D20:1
2.用一块长 28. 26 厘米、宽 15.7 厘米的长方形铁皮,应该配上直径( 虽
厘米的圆形铁皮就可以做成一个容积最大的容器。
人2.5 B.4.5 C.5 D.9
3. 一根体积为 120 立方分米的圆柱体木料, 要把它削成最大的圆锥,需要前
雪上 ) 立方分米的木料。
A 40 B.60 C.80 D.100
涉如果 as b=c: d,那么不成立的等式有【《 )。
Aad=be Bbs acd: ce Cas d=csb Da c=b: 4
5. 下面每组中的 4个数能组成比例的是( )
A.5,11,10,18 5
je ): 12=七成五=〈 )》 网
1
简单街-jiandanjie.com-学科网简单学习一条街 https://jiandanjie .com
6
2 3 条 后 8 4
三、明辩是非〈正确的在括号里打“ v ”,错误的打“X” )。(5分)
1 解比例就是解方程,则方程就是比例。 《 )
2. 底面积和高都相等的长方体、正方体、圆柱,则它们的体积都相等。
长 了)
3.甲队比乙队多修公路全长的 15%,所以乙队比甲队少修全长的15%。
《 )
4 圆柱的底面半径扩大 5 倍,高缩小 5 倍,圆柱的体积不 《 )
5. 加条体积是国术的 , 则它们一定等底等高。 《 )
四、神机妙算。 《〈29 分)
1. 直接写得数。 《8分)
= 3xim- 3×8- 1 上
4 4 4 4 5 20
105-志 0 2
2 3 入 4 6 6 4
2.解比例。(12分)
2:0.5-16: X 蚌汪< 于
4
玫so 一斌5
本 3 20 9
3. 计算〈能简算的要简算)。(9 分)
7.8x101一7.8 二xx所+40%X 是二六
8 遇 1 16” 8 16
2
简单街-jiandanjie.com-学科网简单学习一条街 https://jiandanjie.com









window.onload = function(){setTimeout(function () {$('#modal-system-notice').modal('show');
$.cookie("showed_system_notice","showed", {path: "/",expires: 0.125});
}, 500)};