四下青岛六三版数学第三单元测试卷.2
![图片[1]-四下青岛六三版数学第三单元测试卷.2-简单街-jiandanjie.com](https://jiandanjie.com/wp-content/uploads/2025/02/b4bed0332e3942018f03a781e0cb147f-1.jpg)
![图片[2]-四下青岛六三版数学第三单元测试卷.2-简单街-jiandanjie.com](https://jiandanjie.com/wp-content/uploads/2025/02/b4bed0332e3942018f03a781e0cb147f-2.jpg)
——预览已结束,还剩3页未读——
开通会员后可免费下载高清完整文档
![图片[3]-四下青岛六三版数学第三单元测试卷.2-简单街-jiandanjie.com](https://jiandanjie.com/wp-content/uploads/2025/01/说明书指南小程序码.jpg)
#公众号: 说明书指南
![图片[4]-四下青岛六三版数学第三单元测试卷.2-简单街-jiandanjie.com](https://jiandanjie.com/wp-content/uploads/2025/01/gzh_shuomingshuzhinan.jpg)
以下仅提取部分文档的文字供展示
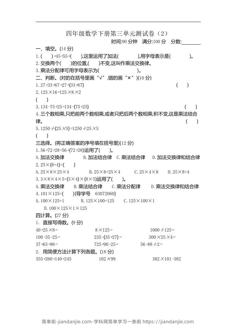
四年级数学下册第三单元测试卷 《2)
时间:90 分钟 “满分:100 分 分数:
一填空(14 分)
1.( 。 )145-55区。 )这里运用了加法( ) 用字母表示是( ),
2. 交换两个( 。 )的位置( 。。 )不变这叫作乘法交换律。
3. 乘法分配律可用字母表示为( )。
二、判断。(对的在括号里画“y”错的画“x”)(10 分)
1.27娄3467227433A67) 《 )
.125 X16=125X8X2
)
.134-75425=134-(75?25) ( )
三个数相乘,只把前两个数相乘或者只把后两个数相乘积不变这是乘法结合
律。 ( )
5. 1250 二(25 X5)=1250 25 X5
( )
三选择。(将正确答案的序号填在括号里)(12 分)
1.56好2128-56+72128)运用了( 。 )。
上.加法交换律 B. 加法结合律 〔. 乘法结合律 0. 加法交换律和结合律
2.25Xx(8+4)=( )
A. 25X8X25X4 B.25X8+25X4 C25X4X8 。 D 25X844
3.3X8X4X5=(3X4)X(BX5j运用了( 。 )。
A. 乘法交换律。。 B. 乘法结合律 。 《. 乘法分配律 ”。 0. 乘法交换律和结合律
4.101X125=( 。 )(导学号 63072060)
有 100X12541 B.125X100+125 。 C.125X100X1
D.100X125X1X125
四计算。(27 分)
1,直接写得数。(9 分)
40425 X8= 8X125= 1000二125=
100-35-25= 235-(35727)= 300 X25 X4=
37463198= 725;90-25= 56-88 二2=
2,用简便方法计算下列各题。(18 分)
355+260+1401245 102 x99 382 X101-382
简单街-jiandanjie.com-学科网简单学习一条街 https://jiandanjie.com
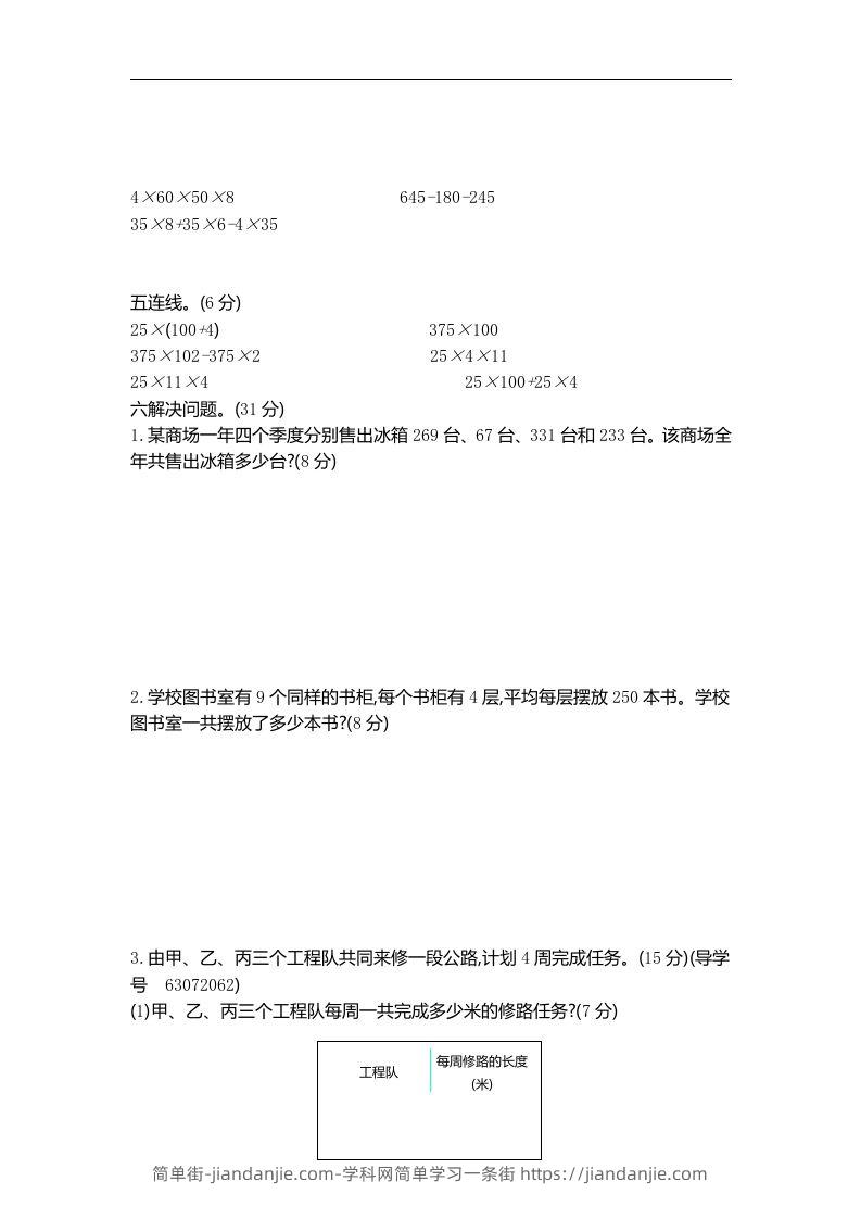
4X60 X50 X8 645-180-245
35X8;35 X6-4 X35
五连线。(6 分)
25X(10012) 375X100
375 X102-375 X2 25X4XI11
25X11X4 25X100725 X4
六解决问题。(31 分)
1.某商场一年四个季度分别售出冰箱 269 台、67 台、331 台和 233 台. 该商场全
年共售出冰箱多少台?(8 分)
2. 学校图书室有 9 个同样的书柜每个书柜有 4 层,平均每层摆放 250 本书。学校
图书室一共摆放了多少本书?(8 分)
3. 由甲、乙、丙三个工程队共同来修一段公路,计划 4 周完成任务。(15 分)(导学
号 63072062)
(甲、乙、丙三个工程队每周一共完成多少米的修路任务?7 分)
每周修路的长度
工程
程队 后
简单街-jiandanjie.com-学科网简单学习一条街 https://jiandanjie.com









window.onload = function(){setTimeout(function () {$('#modal-system-notice').modal('show');
$.cookie("showed_system_notice","showed", {path: "/",expires: 0.125});
}, 500)};