【课时】北师四下数学专题03小数的加法和减法练习卷
![图片[1]-【课时】北师四下数学专题03小数的加法和减法练习卷-简单街-jiandanjie.com](https://jiandanjie.com/wp-content/uploads/2025/02/01df5e205f774735918488030d372f1b-1.jpg)
![图片[2]-【课时】北师四下数学专题03小数的加法和减法练习卷-简单街-jiandanjie.com](https://jiandanjie.com/wp-content/uploads/2025/02/01df5e205f774735918488030d372f1b-2.jpg)
——预览已结束,还剩8页未读——
开通会员后可免费下载高清完整文档
![图片[3]-【课时】北师四下数学专题03小数的加法和减法练习卷-简单街-jiandanjie.com](https://jiandanjie.com/wp-content/uploads/2025/01/说明书指南小程序码.jpg)
#公众号: 说明书指南
![图片[4]-【课时】北师四下数学专题03小数的加法和减法练习卷-简单街-jiandanjie.com](https://jiandanjie.com/wp-content/uploads/2025/01/gzh_shuomingshuzhinan.jpg)
以下仅提取部分文档的文字供展示
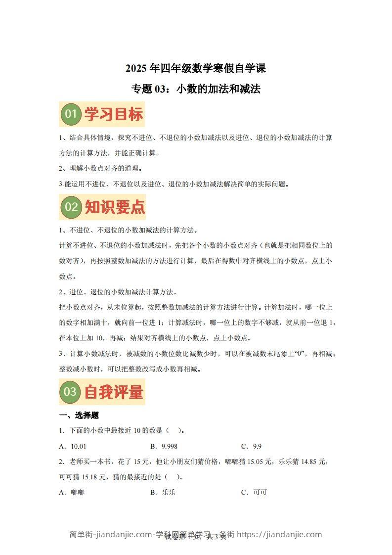
2025 年四年级数学寒假自学课
专题 03: 小数的加法和减法
余学习日标
1、结合具体情境,探究不进位、不退位的小数加减法以及进位、退位的小数加减法的计算
方法的计算方法,并能正确计算。
2、理解小数点对齐的道理。
3.能运用不进位、不退位以及进位、退位的小数加减法解决简单的实际问题。
@OSaRm
、 天
计算不
不退位的小数加减法的计算方法。
、 不退位的小数加减法时,先把各个小数的小数点对齐《也就是把相同数位上的
数对齐),再按照整数加减法的方法进行计算,最后在得数中对齐横线上的小数点
数点。
水
位、退位的小数加减法计算方法。
把小数点对齐,从未位算起, 按照整数加减法的计算方法进行计算。计算加法时,哪一位上
的数字相加满十,就向前一位进 1,计算减法时,哪一位上的数字不够减,就从前一位退 1,
在本位上加 10,再减, 结果对齐横线上的小数点,点上小数点。
3、计算小数减法时,被减数的小数位数比减数少时,可以在被减数订尾添上”0″,再相减;
整数减小数时,可以把整数改写成小数再相减。
@自我评量
一、选择题
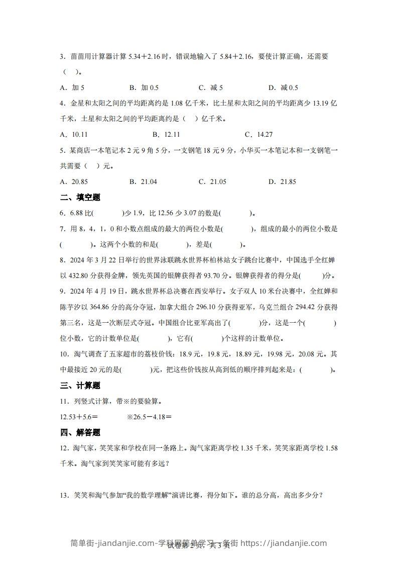
1., 下面的小数中最接近 10 的数是〈。 )。
A., 1001 B, 9.998 C. 99
2. 老师买一本书,花了 15 元,他让小朋友们猜价格,哪嘱猿 15.05 元,乐乐猜 14.85 元,
可可猜 15.18 元,猜的最接近的是 )-
A.哪哪 B。 乐乐 C. 可可
简单街-jiandanjie.com -学科野和莘冲兰夹3条街 https://jiandanjie-com
3 苗苗用计算器计算 534十2.16 时,错误地输入了 5.84十2.16,要使计算正确,还需要
攻 油
A. 加5 B. 加05 C. 减5 D. 减05
4. 金星和太阳之间的平均距离约是 1.08 亿千米,比土星和太阳之间的平均距离少 13.19 亿
千米,土星和太阳之间的平均距离约是 ) 亿干米。
A.,10.11 B。 12.11 C. 1427
5. 某商店一本笔记本 2元 9 角 5 分, 一支钢笔 18 元 9 分,小华买一本笔记本和一支钢笔一
共需要《〈《 ) 元。
A, 20.85 B. 21.04 C. 2105 D. 2185
二、填空题
6. 688 比( )少19,比 12.56 少3.07 的数是( )-
7. 用 8,4,1,0 和小数点组成的最大的两位小数是( ),组成的最小的两位小数是
人 )。这两个小数的和是( ),差是( )-
8. 2024 年3 月22 日举行的世界泳联跳水世界杯柏林站女子跳台比赛中,中国选手全红刀
以 432.80 分获得金牌,领先英国的银牌获得者 93.70 分。银牌获得者的得分是( 准。
9. 2024年 4月 19 日,跳水世界杯总决赛在西安举行。女子双人 10 米台决赛中,全红婵和
陈苹汐以 364.86 分的高分夺冠, 加拿大组合 296.10 分获得亚军,乌克兰组合 294.42 分获得
第三名,这是一次断层式夺冠。中国组合比亚军高出了( )分,这是一个( )
位小数,它的计数单位是( ),它有( )个这样的计数单位。
10. 淘气调查了五家超市的荔枝价钱: 18.9 元,19.8 元,18.89 元,19.98 元,20.08 元。其
中最接近 20 元的是( )元,把这些价钱按从高到低的顺序排列起来是:〔 )-
三、计算题
11,列竖式计算,带六的要验算。
12.53+56一 汪26.5一418一
四、解答题
12. 淘气家, 笑笑家和学校在同一条路上。淘气家距离学校 1.35 千米,笑笑家距离学校 1.58
千米。淘气家到笑笑家可能有多远?
13。笑笑和淘气参加”我的数学理解”演讲比赛,得分如下。谁的总分高,高出多少分?
ndanjie.com -学科局季兹岩快3条街 https://jiandanjie.com









window.onload = function(){setTimeout(function () {$('#modal-system-notice').modal('show');
$.cookie("showed_system_notice","showed", {path: "/",expires: 0.125});
}, 500)};