2022年湖北省荆州市中考地理真题(含答案)
![图片[1]-2022年湖北省荆州市中考地理真题(含答案)-简单街-jiandanjie.com](https://jiandanjie.com/wp-content/uploads/2024/12/70428f2504cc48a2a2bdde8fff293609-1.jpg)
——预览已结束,还剩11页未读——
开通会员后可免费下载高清完整文档
![图片[2]-2022年湖北省荆州市中考地理真题(含答案)-简单街-jiandanjie.com](https://jiandanjie.com/wp-content/uploads/2025/01/说明书指南小程序码.jpg)
#公众号: 说明书指南
![图片[3]-2022年湖北省荆州市中考地理真题(含答案)-简单街-jiandanjie.com](https://jiandanjie.com/wp-content/uploads/2025/01/gzh_shuomingshuzhinan.jpg)
以下仅提取部分文档的文字供展示
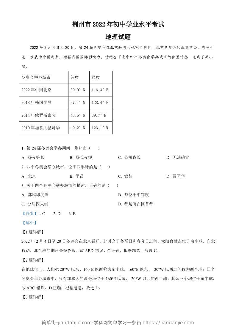
草州市 2022 年初中学业水平考试
地理试题
2022 年2月4日至20 日,第 24 局冬奥会在北京和
此张家口举行。北京冬奥会的成功举办,有利于
进一步展示中国形象,增强我国国际影响力。请结合下表中四个冬奥会举办城市的位置信息,完成下面小
冬奥会举办城市 纬度 经度
2022 年中国北京 39.9″ N | 116.3″E
2018 年韩国平昌 37.4N | 128.4
2014 年俄罗斯索契 43.6″ N | 39.7” 下
2010 年加拿大温哥华 。 | 49.2″ N | 123.1 下
1. 第 24 届冬奥会举办期间,荆州市( )
A. 昼夜等长 B. 县长夜短 到夜长 D. 无法确定
2. 四个冬奥会举办城市,位于西半球的是4 )
A. 北京 BB. 平昌 C. 索契 D. 温哥华
3. 关于四个冬奥会举办城市的描述,正确的是5 )
A.,都临印度洋 B. 都位于中纬度
C. 分属四大洲 D. 都是所在国首都
【答案] 1C 2D 3.B
【解析】
【1 愿详解】
2022年2月4日至 20日冬奥会在北京召开,此时介于冬至日和春分日之间, 太阳直射点位于南半球,向北
移动,北半球的莉州号短夜长。故ABD 错误、C 正确,根据题意,故选 C-
【2 题详解】
在地球仪上,人们把 20?W 以东、160E 以西称为东兴球,160?E 以东、 20?W 以西之间称为西
出 克基
冬奥会举办城市中,只有加拿大的温哥华位于 1605E 以东、 20?W 以西的西半球,其余三个均位于东半球,
故ABC 错误、D 正确,根据题意,故选 D。
【3 古详解】
简单街-jiandanjie.com-学科网简单学习一条街 https://jiandanjie.com












window.onload = function(){setTimeout(function () {$('#modal-system-notice').modal('show');
$.cookie("showed_system_notice","showed", {path: "/",expires: 0.125});
}, 500)};