湖南省邵阳市2020年中考地理试题(含答案)
![图片[1]-湖南省邵阳市2020年中考地理试题(含答案)-简单街-jiandanjie.com](https://jiandanjie.com/wp-content/uploads/2024/12/b1571980d0f743a3a2f635a5ad6175b4-1.jpg)
——预览已结束,还剩16页未读——
开通会员后可免费下载高清完整文档
![图片[2]-湖南省邵阳市2020年中考地理试题(含答案)-简单街-jiandanjie.com](https://jiandanjie.com/wp-content/uploads/2025/01/说明书指南小程序码.jpg)
#公众号: 说明书指南
![图片[3]-湖南省邵阳市2020年中考地理试题(含答案)-简单街-jiandanjie.com](https://jiandanjie.com/wp-content/uploads/2025/01/gzh_shuomingshuzhinan.jpg)
以下仅提取部分文档的文字供展示
2020 年名阳市初中学业水平考试试题卷地理
温志提示,
工 本学科考试方式为闭卷考试,考试时量为 90 分钟;
2. 本试题卷共两道大蚌,30 个小题,满分 100 分
3. 考生务必将自己的姓名和准考证号用黑色水笔写在答题卡相应的栏目内,并按答是卡上的
“注意事项”填涂准考证号;
人请在答旦卡上作答,做在本试题卷上的答案无效。
一、选择题,本大是共 25 个小题,每小题 2 分,共 50 分。每小题给出的选项中,只有一个
选项最符合是意。
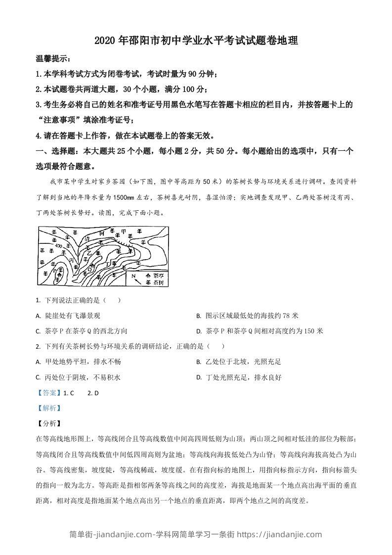
我市某中学生对家乡茶国《如下图,图中等高距为 50 米) 的茶树长势与环境关系进行调研。查阅资料
了解到当地的年降水量为1500mm 左右,茶衬喜光耐头,喜温i
地调查发现甲、己两处茶树没有丙、
本两处茶树长劳好。读图,完成下面小
工 下列说法正确的是( )
A. 陡岩处有飞瀑景观 B. 图示区域最低处的海拔约 78 米
C. 茶豪P 在茶亭 8 的西北方向 D. 茶亮P 和茶亭 Q 问相对高度约为 150 米
2. 下列有关茶树长势与环境关系的调研结论,正确的是( )
A. 甲处地势平坦,排水不畅 B 乙处位于北坡,光照充足
5C. 丙处位于阴坡,不易积水 D. 丁处光照充足,排水良好
【分析】
在等高线地形图上,等高线闭合且等高线数值中间高四周低则为山顶: 两山顶之问相对低洼的部位
等高线闭合且等高线数值中间低四周关
5盆地: 等高线向海拔低处凸为是将;等高线向海拔高处凸为卫
类
的指向一般为北方。等高距是指相邻两条等高线之间的高度差,海拔是地面某一个地点高出海平面的垂直
谷。等高线密集,坡度陡,等高线稀朴,坡度级。在有指向标的地图上,用指向标指示方向,指向标科
距离,相对高度是指地面某个地点高出另一个地点的垂直距离,即两个地点之间的高度差。
简单街-jiandanjie.com-学科网简单学习一条街 https://jiandanjie.com












window.onload = function(){setTimeout(function () {$('#modal-system-notice').modal('show');
$.cookie("showed_system_notice","showed", {path: "/",expires: 0.125});
}, 500)};