2022年辽宁省抚顺本溪辽阳市中考化学真题(含答案)
![图片[1]-2022年辽宁省抚顺本溪辽阳市中考化学真题(含答案)-简单街-jiandanjie.com](https://jiandanjie.com/wp-content/uploads/2024/12/9098ffc10f5741b9ab3ac394aea9a544-1.jpg)
——预览已结束,还剩14页未读——
开通会员后可免费下载高清完整文档
文档可直接打印使用,更多完整内容请关注官方网址https://jiandanjie.com 查询 或关注 #小程序:说明书指南
![图片[2]-2022年辽宁省抚顺本溪辽阳市中考化学真题(含答案)-简单街-jiandanjie.com](https://jiandanjie.com/wp-content/uploads/2025/01/说明书指南小程序码.jpg)
#公众号: 说明书指南
![图片[3]-2022年辽宁省抚顺本溪辽阳市中考化学真题(含答案)-简单街-jiandanjie.com](https://jiandanjie.com/wp-content/uploads/2025/01/gzh_shuomingshuzhinan.jpg)
以下仅提取部分文档的文字供展示
![图片[2]-2022年辽宁省抚顺本溪辽阳市中考化学真题(含答案)-简单街-jiandanjie.com](https://jiandanjie.com/wp-content/uploads/2025/01/说明书指南小程序码.jpg)
#公众号: 说明书指南
![图片[3]-2022年辽宁省抚顺本溪辽阳市中考化学真题(含答案)-简单街-jiandanjie.com](https://jiandanjie.com/wp-content/uploads/2025/01/gzh_shuomingshuzhinan.jpg)
以下仅提取部分文档的文字供展示
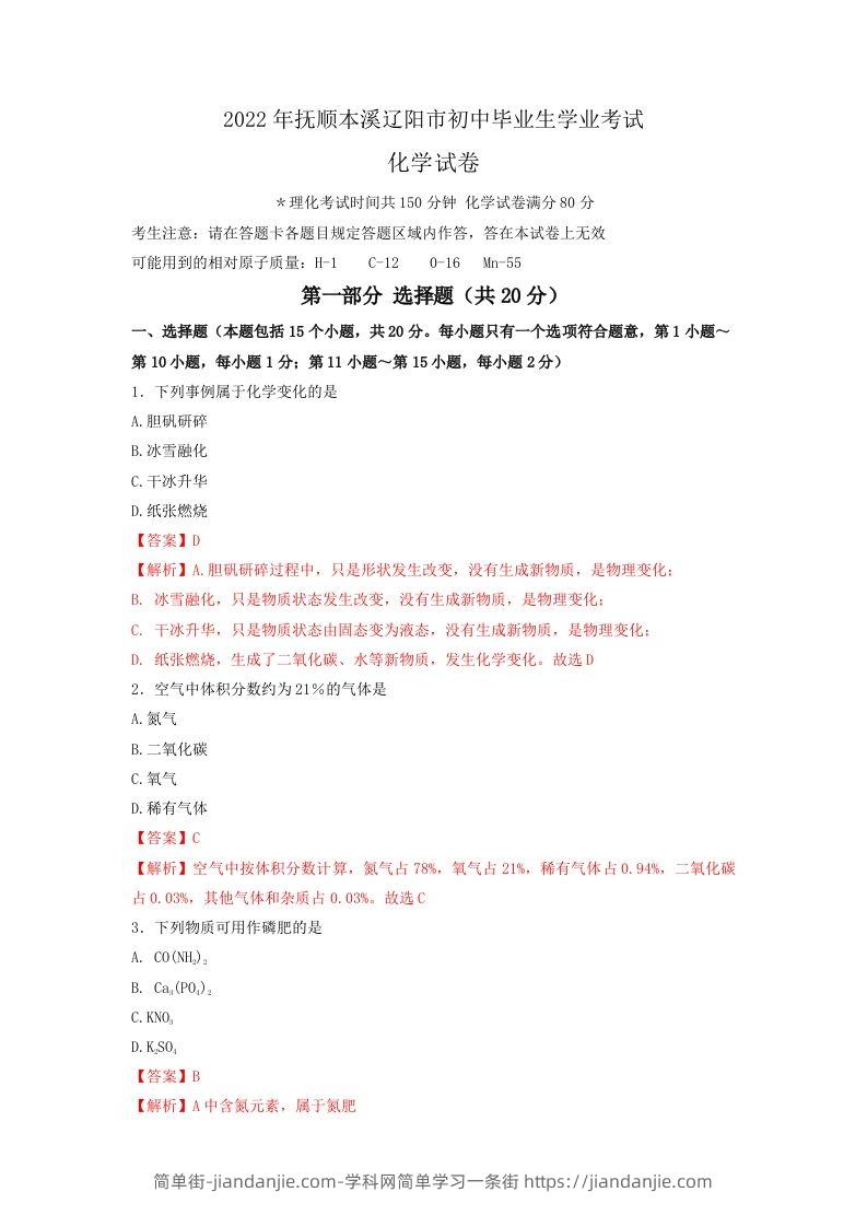
2022 年抚顺本溪辽阳市初中毕业生学业考试
化学试卷
关理化考试时间共 150 分钟 化学试卷满分80 分
考生注意:请在答题卡各题目规定答大区域内作答,答在本试卷上无效
可能用到的相对原子质量; HL 。 C-12 。 0-16 。 Mn-55
第一部分 选择题 (共 20 分)
一、选择题〈本题包括 15 个小题,共 20 分。每小题只有一个选项符合昕意,第 1 小题一
第 10 小题,每小题 1 分,第 11 小题一第 15 小是,每小厦2分)
1下列事例属于化学变化的是
上 胆砚研碎
了.冰雪融化
C 干冰升华
D 纸张全烧
【答案] 0
直解析】A. 胆砚研碎过程中,只是形状发生改变,没有生成新物质,是物理变化;
B,亲雪陨化,只是物质状态发生改变,没有生成新物质,是物理变化:
5干冰升华,只是物质状态由固态变为液态,没有生成新物质,是物理变化,
0纸张懂烧,生成了二氧化碳、水等新物质,发生化学变化,故选D
2空气中体积分数约为 21%6的气体是
业.人毛气
.二氧化碳
氧气
D 稀有气体
【答案5
解析】空气中按体积分数计算,氨气占 78%,氧气占 21%,稀有气体占 0.94%,二氧化碳
占0.03%,其他气体和杂质占 0.03%。故选C
3下列物质可用作兢肥的是
有CONHJ
BCau(poD。
CRKNO,
D.KS0,
【答案1 B
【解析】A 中含氨元素,属于氨肥
ndanjie.com -学科网简单学习一条街 https://jiandanjie.com
© 版权声明
文章版权归作者所有,未经允许请勿转载。
THE END
喜欢就支持一下吧












window.onload = function(){setTimeout(function () {$('#modal-system-notice').modal('show');
$.cookie("showed_system_notice","showed", {path: "/",expires: 0.125});
}, 500)};