湖南省株洲市2021年中考生物试题(含答案)
![图片[1]-湖南省株洲市2021年中考生物试题(含答案)-简单街-jiandanjie.com](https://jiandanjie.com/wp-content/uploads/2024/12/661c9b1c6a1e45f3b95225925c5c1437-1.jpg)
——预览已结束,还剩24页未读——
开通会员后可免费下载高清完整文档
![图片[2]-湖南省株洲市2021年中考生物试题(含答案)-简单街-jiandanjie.com](https://jiandanjie.com/wp-content/uploads/2025/01/说明书指南小程序码.jpg)
#公众号: 说明书指南
![图片[3]-湖南省株洲市2021年中考生物试题(含答案)-简单街-jiandanjie.com](https://jiandanjie.com/wp-content/uploads/2025/01/gzh_shuomingshuzhinan.jpg)
以下仅提取部分文档的文字供展示
株洲市 2021 年初中学业水平考试
生物试题卷
一、选择是
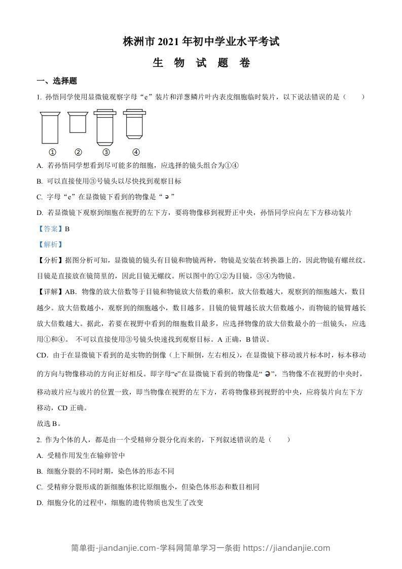
1 孙司同学使用显微镜观察字母“e”装片和洋葱鳞片时内表皮细胞临时装片,以下说法错误的是【
ae eg@ e@
A. 若种司同学想看到尽可能多的细胞,应选择的镜头组台为个
B. 可以直接使用@@号镜头以尽快找到观察目标
“e”在显微镜下看到的物像是“3
D. 若显微镜下观察到细胞在视野的左下方,要将物像移到视野正中央,孙悟同学应向左下方移动装片
【和
【解析】
【分析】据图分析可知,显微镜的镜头有目镜和物镜两种,物镜是安装在转换器上的,因此物镜有螺丝纹。
目镜是直接放在镜简里的,因此目镜无螺纹。所以图中的中@为目镜,@@终为物镜.
【详解】AB,物像的放大倍数等于目镜和物镜放大倍数的乘积,放大倍数越大,观察到的细胞越大,数目
越少。放大倍数越小,观察到的细胞越小,数目越多。目镜的镜辟越长放大倍数越小,而物镜的镜民越长
放大倍数越大。据此,若要在视野中看到的细胞数目最多,应选择物像的放大倍数最小的一组镜头,应选
用凶和@。 不可以直接使用@@号镜头快速找到观察目标。A 正确,B 错误。
CD. 由于在显微镜下看到的是实物的倒像 (上下颠倒, 左右相反),在显微镜下移动玻片标本
)
,标本移动
的方向与物像移动的方向正好相反。即字母”e”在显微镜下看到的物像是 人”,当物像不在视野的中央时,
移动玻片应与玻片的位置一致,即当物像在视野的左下方,若将物像移到视野的中央,应将装片向左下方
移动,CD 正确.
改选B。
2. 作为个体的人,都是由一个受精卵分裂分化而来的,下列叙述错误的是〈 )
A. 受精作用发生在输卵管中
B. 细胞分裂的不同时期,染色体的形态不同
C. 受精卵分裂形成的新细胞体积比原细胞小,但染色体形态和数目相同
D. 细胞分化的过程中,细胞的遗传物质也发生了改变
简单街-jiandanjie.com-学科网简单学习一条街 https://jiandanjie.com












window.onload = function(){setTimeout(function () {$('#modal-system-notice').modal('show');
$.cookie("showed_system_notice","showed", {path: "/",expires: 0.125});
}, 500)};