五上54制青岛版数学第五单元测试卷.2
![图片[1]-五上54制青岛版数学第五单元测试卷.2-简单街-jiandanjie.com](https://jiandanjie.com/wp-content/uploads/2024/12/6d4dc3c1173e4b549aa48655fe1d9942-1.jpg)
——预览已结束,还剩2页未读——
开通会员后可免费下载高清完整文档
![图片[2]-五上54制青岛版数学第五单元测试卷.2-简单街-jiandanjie.com](https://jiandanjie.com/wp-content/uploads/2025/01/说明书指南小程序码.jpg)
#公众号: 说明书指南
![图片[3]-五上54制青岛版数学第五单元测试卷.2-简单街-jiandanjie.com](https://jiandanjie.com/wp-content/uploads/2025/01/gzh_shuomingshuzhinan.jpg)
以下仅提取部分文档的文字供展示
第五单元测试卷B)
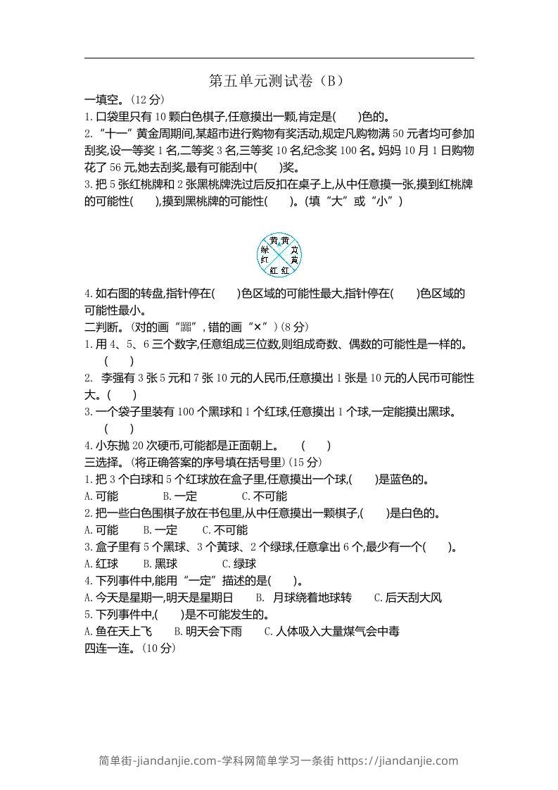
一填空,(12分)
1. 口袋里只有 10 颗白色棋子,任意摸出一颗,肯定是( 。 )色的。
2.“十一” 黄金周期间,某超市进行购物有奖活动,规定凡购物满 50 元者均可参加
刮奖,设一等奖 1 名,二等奖 3 名,三等奖 10 名纪念奖 100 名。 妈妈 10 月 1 日购物
花了 56 元她去刮奖,最有可能天中( 。 )次。
3. 把 5 张红桃牌和 2 张黑桃牌洗过后反扣在桌子上,从中任意摸一张摸到红桃牌
的可能性( 。。 ),摸到黑桃牌的可能性( 。 )。(填 大“ 或 “小 )
作
4.如右图的转盘,指针停在( 。 )色区域的可能性最大,指针停在( 。 )色区域的
可能性最小。
二判断。 (对的画“申”,错的画“x”) (8 分)
1.用 4、5、6 三个数字,任意组成三位数则组成奇数、偶数的可能性是一样的。
忆
2,李强有3张5元和 7 张 10 元的人民币,任意摸出 1 张是 10 元的人民币可能性
大.( )
3. 一个袋子里装有 100 个黑球和 !1 个红球,任意摸出 1 个球,一定能摸出黑球。
忆
4.小东抛 20 次硬币,可能都是正面朝上。 ( )
三选择。 (将正确答案的序号填在括号里) (15 分)
1.把 3 个白球和 5 个红球放在盒子里,任意摸出一个球( 。 )是蓝色的。
上可能 B.一定 5. 不可能
2. 把一些白色围棋子放在书包里,从中任意摸出一颗棋子( 。。 )是白色的。
人可能 B.一定 5.不可能
3. 盒子里有 5 个黑球、3 个黄球、2 个绿球,任意拿出 6 个最少有一个( 。 )。
上.红球 8B.黑球 5. 绿球
4 下列事件中,能用“一定”描述的是( 。 )。
A. 今天是星期一,明天是星期日 B,月球绕着地球转 。〔. 后天乔大风
5. 下列事件中(。。 )是不可能发生的。
上 鱼在天上飞 8. 明天会下十 〈. 人体吸入大量煤气会中毒
四连一连。 (10 分)
简单街-jiandanjie .com-学科网简单学习一
https://jiandanjie.com









window.onload = function(){setTimeout(function () {$('#modal-system-notice').modal('show');
$.cookie("showed_system_notice","showed", {path: "/",expires: 0.125});
}, 500)};