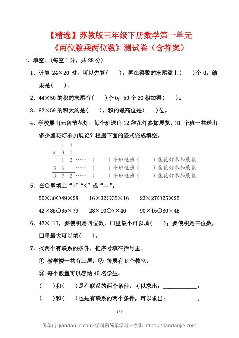
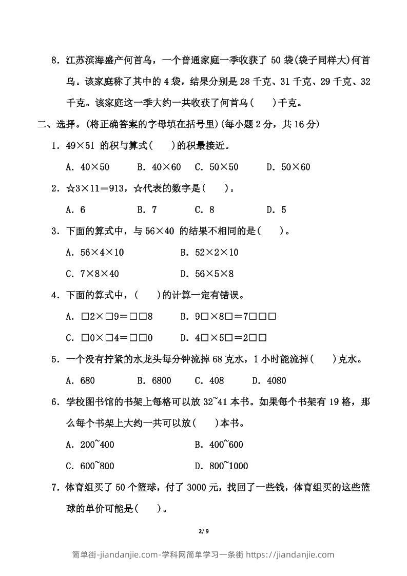
苏教版三年级下册数学第一单元《两位数乘两位数》测试卷(含答案)

苏教版三年级下册数学第一单元《两位数乘两位数》测试卷(含答案)-简单街-jiandanjie.com
苏教版三年级下册数学第一单元《两位数乘两位数》测试卷(含答案)
此内容为付费资源,请付费后查看
1.2
您当前未登录!建议登陆后购买,可保存购买订单
格式pdf
页数9 页
大小824.11 KB
付费资源

——预览已结束,还剩7页未读——
开通会员后可免费下载高清完整文档

© 版权声明
THE END
喜欢就支持一下吧
点赞0
分享
评论 抢沙发
简单街的头像-简单街-jiandanjie.com

昵称

取消
昵称表情代码图片