苏教六年级数学下册期末测试④卷及答案
![图片[1]-苏教六年级数学下册期末测试④卷及答案-简单街-jiandanjie.com](https://jiandanjie.com/wp-content/uploads/2025/03/dd4fcc86ce5c4cbab261dc5c1e555727-1.jpg)
![图片[2]-苏教六年级数学下册期末测试④卷及答案-简单街-jiandanjie.com](https://jiandanjie.com/wp-content/uploads/2025/03/dd4fcc86ce5c4cbab261dc5c1e555727-2.jpg)
——预览已结束,还剩6页未读——
开通会员后可免费下载高清完整文档
![图片[3]-苏教六年级数学下册期末测试④卷及答案-简单街-jiandanjie.com](https://jiandanjie.com/wp-content/uploads/2025/01/说明书指南小程序码.jpg)
#公众号: 说明书指南
![图片[4]-苏教六年级数学下册期末测试④卷及答案-简单街-jiandanjie.com](https://jiandanjie.com/wp-content/uploads/2025/01/gzh_shuomingshuzhinan.jpg)
以下仅提取部分文档的文字供展示
班级
姓名
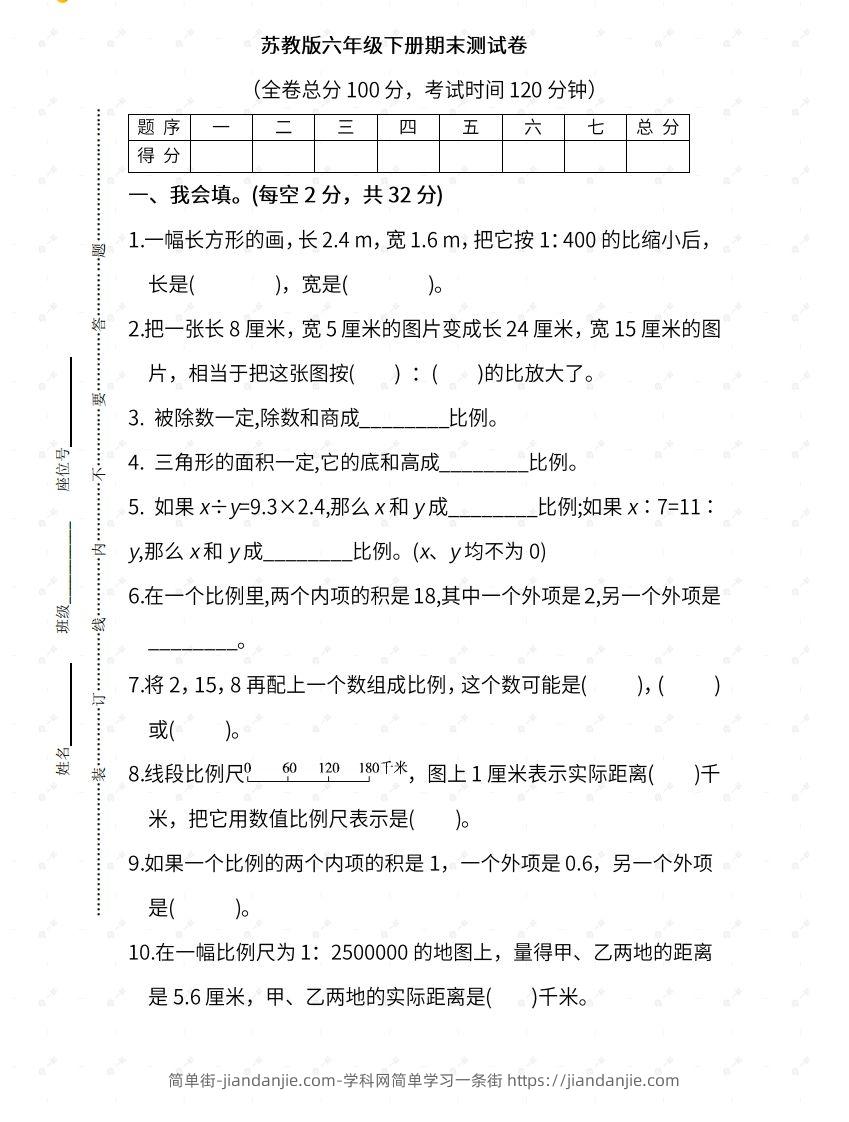
苏教版六年级下册期末测试卷
(全卷总分 100 分,考试时间 120 分钟)
题序| 一 至 四 五 六 七
引
站
一、我会填。(每空2 分,共 32 分)
1 .一幅长方形的画, 长 2.4 m, 宽1.6 m, 把它按 1: 400 的比缩小后,
长是( ),宽是( )。
2.把一张长 8 厘米, 宽 5 厘米的图片变成长 24 厘米, 宽 15 厘米的
片,相当于把这张图按( ) : ( )的比放大了。
网
凤
3. 被除数一定,除数和商成 比例。
4. 三角形的面积一定,它的底和高成 _比例。
5. 如果x二类9.3X2.4,那么X和y成比例如果x:7=11 1:
yY%那么X和y成 比例。(X_y均不为0)
6在一个比例里,两个内项的积是18,其中一个外项是2,另一个外项是
7.将 2, 15, 8 再配上一个数组成比例, 这个数可能是( )( )
或( )。
8 线段比例尺 外“加 吕T米,图上 1厘米表示实际距离( 。 )千
米,把它用数值比例尺表示是( 。 )
9 .如果一个比例的两个内项的积是 1,一个外项是 0.6,另一个外项
是( )
10.在一幅比例尺为 1: 2500000 的地图上,量得甲、乙两地的距离
是 5.6 厘米,甲、乙两地的实际距离是( )千米。
简单街-jiandanjie .com 街 https://jiandanjie.com
二、我会判。(每题2 分,共 10 分)
1比例尺的前项总是 le ( )
2.比例的两个内项互为倒数,那么它的两个外项也互为倒数。( )
:
3能与7 3组成比例的 有无数个。 人 村
4一幅地图的比例尺是1: 10000 米。 ( )
由
5.把一个零件模型画在比例尺为 20: 1 的图纸上,边长变为原来的70。
( )
三、我会选。(每题2 分,共 12 分)
1 .下面( , )中的两个比不能组成比例。
A5 :6和15 : 18 B.0.2: 01和1 : 0.5
到> 天 下
5 :3和和233 D.6 : 2和8 :8
2把1.3: 2=3.9: 6改写成2X3.9王1.3X6是根据( )。
A.小数的性质 B.分数的性质 .比例的基本性质 D.比的基本性质
3.圆的半径和它的周长( 。 ),圆的半径和它的面积 。 )。
A. 成正比例 B. 成反比例 C. 不成比例
4.有一堆煤,烧掉的质量和剩余的质量( 。 )。
A成反比例 B.成正比例 5 .不成比例
5. 若甲和乙成正比例,乙和两成反比例,则甲和丙( 。 )。
A成反比例 B.成正比例 C ,不成比例
简单街-jiandanjie.com-学科 街 https://jiandanjie.com









window.onload = function(){setTimeout(function () {$('#modal-system-notice').modal('show');
$.cookie("showed_system_notice","showed", {path: "/",expires: 0.125});
}, 500)};