五下青岛版数学期中测试卷-4(63制)
![图片[1]-五下青岛版数学期中测试卷-4(63制)-简单街-jiandanjie.com](https://jiandanjie.com/wp-content/uploads/2025/03/c8132cbe5be84833b0c7ee00616416fa-1.jpg)
![图片[2]-五下青岛版数学期中测试卷-4(63制)-简单街-jiandanjie.com](https://jiandanjie.com/wp-content/uploads/2025/03/c8132cbe5be84833b0c7ee00616416fa-2.jpg)
——预览已结束,还剩7页未读——
开通会员后可免费下载高清完整文档
![图片[3]-五下青岛版数学期中测试卷-4(63制)-简单街-jiandanjie.com](https://jiandanjie.com/wp-content/uploads/2025/01/说明书指南小程序码.jpg)
#公众号: 说明书指南
![图片[4]-五下青岛版数学期中测试卷-4(63制)-简单街-jiandanjie.com](https://jiandanjie.com/wp-content/uploads/2025/01/gzh_shuomingshuzhinan.jpg)
以下仅提取部分文档的文字供展示
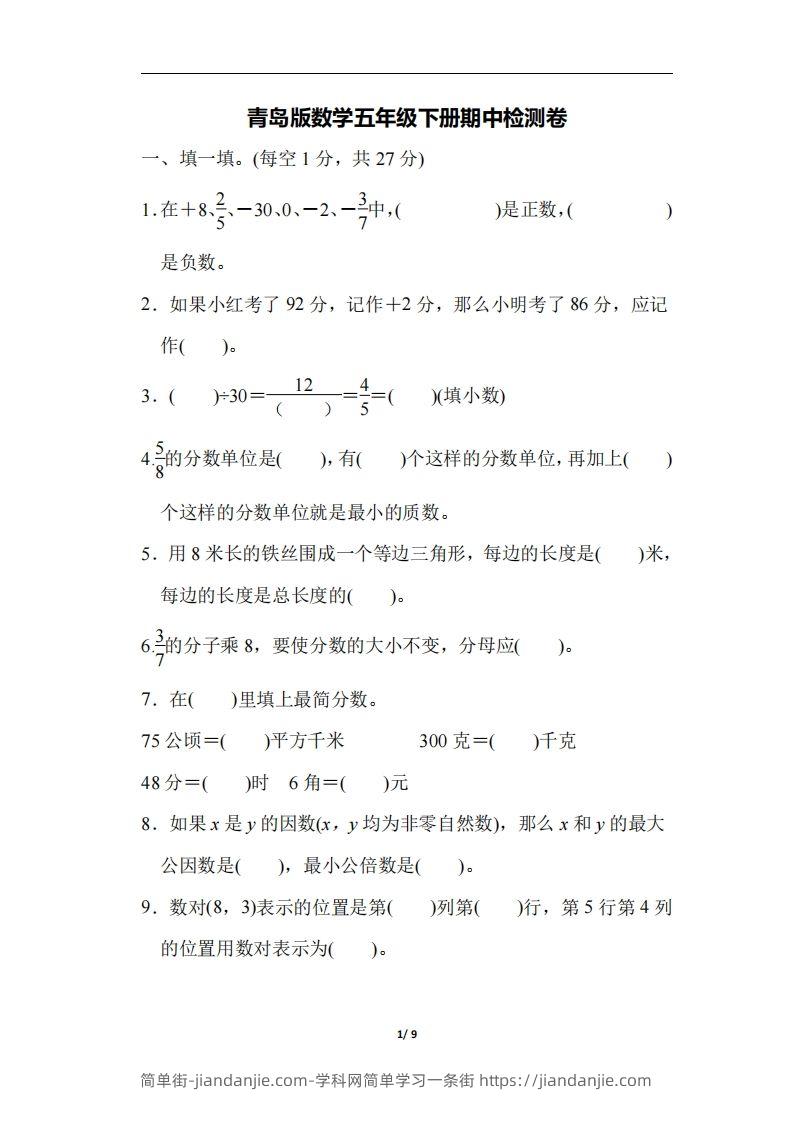
青鸟版数学五年级下册期中检测卷
一、填一填。(每空1分,共27 分)
1在十8全 一30.0、一2一?中 )是正数,( )
是负数。
2. 如果小红考了 22 分,记作十2 分,那么小明考了 86 分,应记
作( )。
ua 和, 更; ee
3 (JP30=T 一5人 )(填小数)
4的分数单位是 ), 有( )企这样的分数单位, 再加上( 。 )
个这样的分数单位就是最小的质数。
5. 用8米长的铁丝围成一个等边三角形,每边的长度是( )米,
每边的长度是总长度的( 。 )。
65的分了泊 8,要使分数的大小不变,分母应( 。 )。
7. 在( )里填上最简分数。
75公顷=( 。 )平方干米 300克=( 。 )干克
48分=( 。 )半 6角=( )元
8. 如果x 是7 的因数fx,y 均为非零自然数),那么x 和》 的最大
公因数是( 。 ),最小公倍数是( 。 )。
9 数对(8,3)表示的位置是第( 。 )列第( 。 )行,第5行第4列
的位置用数对表示为( 。 )。
19
简单街-jiandanjie.com-学科网简单学习一条街 https://jiandanjie.com
10. 二Ja
性 二 2 )
6 4 4 加
17 17
三、判断。(对的画“Y”,错的画“x”)(每题 1 分,共5分)
1. 若?是假分数, 则aa一定大于0。 ( )
2两个数的最小公倍数一定比这两个数的积小。 ( )
3和 所以它们表示的意义相同。 ( )
4 把 3 个同样大的蛋糕平均分给 6 个小朋友, 每人分得4个。
( )
5. 数对3,5)和(7,5)表示的行数相同。 ( )
三、选择。(将正确答案的字母填在括号里)(每题 1 分,共5 分)
1里面有2个上 有( 。 )二
20”
A. 2 B. 4 C. 8 D. 10
2. 两个相邻自然数的最小公倍数是 72,这两个自然数的和是
( )。
A. 15 B. 16 让。 沁 D. 56
3. 李医生每 3 天休息一天,张医生每 4 天休息一天。4 月 1 日两
219
简单街-jiandanjie.com-学科网简单学习一条街 https://jiandanjie.com









window.onload = function(){setTimeout(function () {$('#modal-system-notice').modal('show');
$.cookie("showed_system_notice","showed", {path: "/",expires: 0.125});
}, 500)};